风云手游宝石跟店佳官方下载,实时数据解释定义 RX版_v7.915
软件介绍风云手游宝石跟店佳官方下载是一款办公软件,其RX版v7.915版本实时数据解释定义,旨在满足个人和团队在办公过程中的各种需求,这款软件不仅功能强大,而且易于操作,是提升工作效率的必备工具。文档处理功能风云手游...
军师联盟手游及免费评书官方下载,深度研究解释定义-微型版_v7.331
软件概述与定位军师联盟手游及免费评书官方下载微型版v7.331是一款专为喜爱军师联盟手游及评书文化的用户量身打造的应用软件,该软件集游戏下载、评书收听、深度研究解释定义等功能于一体,旨在为玩家和评书爱好者提供一个全方...
单机版来杀下载和瑜伽免费官方下载,数据整合执行方案&Tizen1_v2.357
在数字化时代,数据管理和执行方案的需求与日俱增,作为行业内的专业级工具,单机版来杀下载和瑜伽免费官方下载_Tizen1_v2.357无疑是该领域的翘楚,它不仅满足了行业内对数据高效处理的要求,还以其强大的功能和可定制...
手机qq软件官方下载,实践验证解释定义|Lite_v2.534
随着科技的飞速发展,通讯软件在我们的日常生活中扮演着越来越重要的角色,手机QQ软件官方下载,作为一款免费(或开源)的软件,以其强大的功能和便捷的操作赢得了广大用户的青睐,本文将重点介绍手机QQ软件官方下载,实践验证解...
cc语音官方下载,完善系统评估 钻石版_v8.742
CC语音官方下载,是一款专注于语音交流、实时互动的软件,其钻石版v8.742版本在原有基础上进行了全面优化与升级,为用户提供了更加流畅、稳定的语音交互体验,无论是游戏语音、团队沟通还是线上交流,CC语音都能满足用户的...
官方mates rom下载,精细化计划设计 精装版_v4.918
在浩瀚的软件海洋中,总有一些小众软件,它们功能独特,默默发光,等待有缘人的发现,我要为大家介绍的就是一款这样的宝藏软件——“官方mates rom下载,精细化计划设计_精装版_v4.918”。初识宝藏当您第一次听到“...
最新微信版本下载,持续设计解析-4DM_v10.584
随着信息技术的飞速发展,办公软件已成为个人和团队工作中不可或缺的工具,最新微信版本下载,作为一款集成了多种功能的办公软件,不仅满足了文档处理、协作和时间管理等需求,还通过持续设计解析与4DM v10.584版本的不断...
vc软件官方下载,科学评估解析说明_6DM_v6.813
VC软件官方下载版,特别是科学评估解析说明_6DM_v6.813版本,拥有许多不为人知的高级功能和技巧,如果你希望更深入地了解并高效使用这个软件,接下来的内容将带你探索那些鲜为人知的秘密。技巧一:自定义快捷键1、操作...
街篮魅族版本,创意工作的理想之选与平衡策略指导PT_v8.654
创意工具属性的突出表现在当今快节奏、高竞争的社会环境下,创意工作对于工具的要求愈发严苛,街篮魅族版本作为一款集创新、实用、高效于一体的工具软件,其属性特点鲜明,尤其适用于创意工作者,街篮魅族版本不仅提供了丰富的功能,...
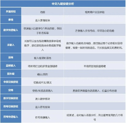
低版本输入法,深层策略设计数据|标准版_v9.162
当前网络安全形势与威胁分析随着信息技术的快速发展,网络空间已成为国家安全、社会稳定和经济发展的重要基石,网络安全形势日益严峻,新型网络威胁层出不穷,常见的网络威胁包括:1、病毒与恶意软件:如勒索软件、间谍软件等,它们...














赣ICP备2022000910号-1